13
11
-
2025
涉嫌驾驶东莞一上市公司总司理被采纳强制办法
作者: 6163银河线路检测
涉嫌驾驶东莞一上市公司总司理被采纳强制办法
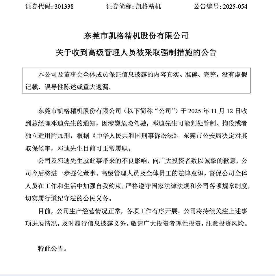
11月12日,东莞市凯格精机股份无限公司 (凯格精机 )发布通知布告称,公司收到总司理邓迪的通知, 因涉嫌驾驶, 邓迪可能判处管制、或者合用附加刑,按照《中华人平易近国刑事诉讼法》,东莞市决定对其取保候审,邓迪目前可一般履职。
凯格精机成立于2005年,是一家专注于高端细密从动化配备的研发、出产、发卖及工艺方案的供给商。该公司产物次要涵盖概况贴拆手艺(SMT)及系统级封拆(SIP)两大范畴,产物包含锡膏印刷设备、点胶设备、封拆设备和柔性从动化设备,普遍使用于消费电子、收集通信、高端显示、照明使用、新能源、航天军工以及半导体等多个行业。公司于2022年8月正在深交所创业板上市。
凯格精机暗示,公司及邓迪就此事带来的不良影响,向泛博投资者致以诚挚的歉意。目前,公司出产运营环境一般,各项工做有序开展。
公开的履历消息显示,邓迪,男,1983年生,42岁,农业大学电子消息手艺取科学专业, 2006年至2019年9月任东莞市凯格细密机械无限公司售后部司理、售后部高级司理、运营总监、副总司理;2019年9月至2022年10月,邓迪出任凯格精机董事会秘书;2019年9月至2025年10月任副总司理,年报显示,邓迪2024年年薪为105。03万元。本年10月10日,邓迪获聘用为公司总司理,截至目前就职总司理仅一个月。本年10月,凯格精机还因违规利用IPO募集资金收到监管办法决定书。早前,凯格精机收到广东证监局下发的相关决定,公司存正在违规行为,被证监会责令更正,并出具警示函。按照通知布告,凯格精机IPO募资违规用于发下班资,共涉及金额合计约3214万元,该公司被监管逃责,董事长等4人被警示。

6163银河线路检测